beat365英国官网
信息公示
首页
beat365英国官网
学院简介
学院领导
学院荣誉
学院理念
院系设置
教师学院
护理与康养学院
国际影视艺术学院
人工智能工程师学院
数字经济与航空服务学院
招生就业
招生信息
就业信息
职业培训
交流合作
国际合作
党建园地
党建动态
学习之窗
业余党校
校园生活
工会
团委
学生会
学生社团
学生资助
新闻中心
生态文明教育
联系我们
联系方式
信息公示
信息公示
年度信息报告
招聘信息
特高骨专栏
政策文件
学前教育特高项目
工程师学院特高项目
国艺东方·汇佳开放大学
开放大学·大讲堂
开放大学·特色课
开放大学·兴趣课
Search...
HOME
校园生活
学生资助
校园生活
工会
团委
学生会
学生社团
学生资助
新闻中心
生态文明教育
学生资助
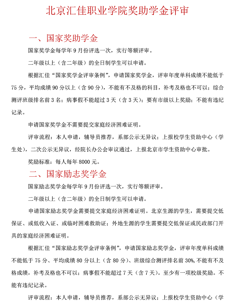
汇佳国家奖助学金评审
时间:2018-03-05 分享:
上一篇:(边远山区)北京市市属普通高等学校毕业生学...
下一篇:关于国家奖助学金政策的介绍